新闻资讯
【文献研读】石杉碱甲通过抑制内皮细胞焦亡改善自发性蛛网膜下腔出血后的神经功能缺损
日期:
2024年06月03日 10:30
近期《Huperzine A ameliorates neurological deficits after spontaneous subarachnoid hemorrhage through endothelial cell pyroptosis inhibition》在 Acta Biochimica et Biophysica Sinica(生物化学与生物物理学报)发表。该研究由西湖大学医学院附属杭州市第一人民医院神经外科和体检中心团队完成。该研究表明,石杉碱甲注射液可抑制内皮细胞焦亡、抗氧化应激,改善蛛网膜下腔出血(SAH)后的早期脑损伤。


背景介绍
Subarachnoid hemorrhage (SAH) is a severe stroke type [1,2] mainly caused by aneurysm rupture and is characterized by high morbidity and mortality [3]. Additionally, survivors often have cognitive impairments affecting patients’ daily functionality, labor capacity, and quality of life [4]. Early brain injury within 72 h is considered to be the main cause of poor prognosis in SAH patients [5]. Alleviating early brain damage contributes to the improvement on survival rate and prognosis of SAH patients [6,7]. Therefore, inhibiting early brain damage in SAH patients is an important therapeutic strategy for improving the prognosis of SAH patients. It has been revealed that neuronal apoptosis and blood-brain barrier (BBB) destruction are the hallmark events of early brain injury after SAH, are closely related to irreversible acute brain injury after SAH, and are important factors for poor prognosis in SAH patients [8,9]. In addition, the increased permeability of the BBB allows immune molecules to migrate to the brain parenchyma, which further exacerbates brain injury. It is suggested that inhibiting BBB dysfunction can effectively ameliorate early brain injury after SAH and is an important therapeutic method for improving the prognosis of SAH patients.
蛛网膜下腔出血(SAH)是一种严重的脑卒中类型[1,2],主要由颅内动脉瘤破裂引起,其特点是高致残率和高死亡率[3]。此外,幸存者通常存在认知障碍,影响患者的日常功能、劳动能力和生活质量[4]。SAH后72 小时内的早期脑损伤被认为是影响SAH 患者预后不良的主要原因之一[5]。减轻早期脑损伤有助于改善 SAH 患者的生存率和预后[6,7]。因此,抑制 SAH 患者早期脑损伤是改善 SAH 患者预后的重要治疗策略。研究表明,神经元凋亡和血脑屏障(BBB)破坏是 SAH后早期脑损伤的标志性事件,与 SAH后不可逆的急性脑损伤密切相关,是 SAH 患者预后不良的重要因素[8,9]。此外,血脑屏障的通透性增加使免疫分子迁移到脑实质,这进一步加剧了脑损伤。研究表明,抑制血脑屏障功能障碍可有效改善 SAH后的早期脑损伤,是改善 SAH 患者预后的重要方法。
材料和方法
Animal handling
SPF male SD rats were fed according to standard animal care proposal. After one week of adaptive feeding, the following treatments were carried out: (1) sham group: SD rats were subjected to a sham operation; (2) model group: SD rats were treated for SAH, and saline was applied intraperitoneally; and (3) treatment group: SD rats were treated for SAH, and Huperzine A (0.1 mg/kg, WEPON, Drug Approval Number: H20183340) was applied intraperitoneally. The procedure was as follows: after the SD rats were anesthetized, 0.35 mL of fresh autologous blood (20 s) without heparin was slowly injected into the anterior cistern of the optic chiasm, and the animals were kept head down at 30℃ for 20 min. The rats were immediately injected with 2 mL of normal saline and returned to the cage alone. The body temperature was maintained at 37°C. In the sham group, the SD rats (male, 250 -300 g) were injected with normal saline instead of autologous blood; in the model group and treatment group, the placebo (saline) and Huperzine A were administered intraperitoneally 12 h after autologous blood injection.
SPF 雄性 SD 大鼠按照标准动物饲养方案进行饲养。适应性饲养一周后,进行以下处理:(1)假手术组:SD 大鼠进行假手术操作;(2)模型组:SD 大鼠诱导蛛网膜下腔出血(SAH),腹腔注射生理盐水;(3)治疗组:SD 大鼠诱导 SAH, 腹腔注射石杉碱甲(0.1 mg/kg,万邦德制药集团有限公司,药品批准号:H20183340)。操作步骤如 下:SD 大鼠麻醉后,缓慢注入不含肝素的新鲜自体血(20 s,0.35 mL)至视交叉前池,将动物头向下保持在 30°C 下20 分钟。立即注射2 mL生理盐水, 将大鼠单独放回笼中,体温维持在 37°C。假手术组中,SD大鼠(雄性,250-300 g)注射生理盐水代替自体血。在模型组和治疗组中,大鼠自体血注射后 12 小时分别经腹腔注射安慰剂(生理盐水)和石杉碱甲。
研究结果
一、石杉碱甲改善 SAH 大鼠神经功能缺陷和脑组织神经元凋亡。

二、石杉碱甲通过改善 SAH 大鼠紧密连接蛋白的表达来抑制 BBB 功能障碍。

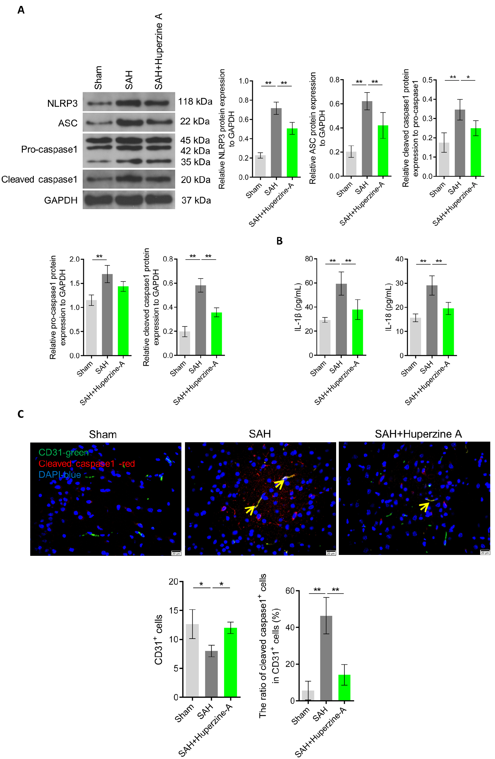
三、石杉碱甲改善了 SAH 大鼠脑组织内皮细胞的焦亡。

四、石杉碱甲改善了 SAH 大鼠脑组织的氧化应激,抑制了氧化应激介导的内皮细胞焦亡。

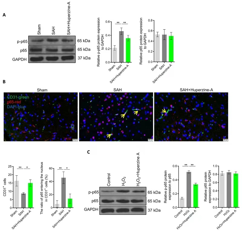
五、石杉碱甲抑制 SAH 大鼠脑组织内皮细胞 NF-κB 通路的激活。

结论:植物单体石杉碱甲在肥胖相关的认知障碍[32]、阿尔茨海默病和其他形式的痴呆[33]以及重复性创伤性脑损伤[34]中起神经保护作用。在这项研究中,我们发现石杉碱甲可以显著改善 SAH 大鼠的神经功能缺损评分和平衡评分。据报道,石杉碱甲对神经损伤的改善作用与其对神经元凋亡的抑制作用有关[17,18]。在这项研究中,我们发现石杉碱甲可以显着降低脑组织中神经元凋亡的水平。我们的结果表明,石杉碱甲可以抑制神经细胞凋亡,改善 SAH 后的早期神经功能缺损。石杉碱甲已在多项临床研究中被证明是安全的。本研究补充了石杉碱甲在神经损伤疾病中的神经保护功能,为 SAH 后早期脑损伤提供了新的潜在疗法。
参考文献
1. Suzuki H, Hasegawa Y, Chen W, Kanamaru K, Zhang JH. Recombinant osteopontin in cerebral vasospasm after subarachnoid hemorrhage. Ann Neurol. 2010; 68: 650-60.
2. Zhang X, Karuna T, Yao ZQ, Duan CZ, Wang XM, Jiang ST, et al. High wall shear stress beyond a certain range in the parent artery could predict the risk of anterior communicating artery aneurysm rupture at follow-up. J Neurosurg. 2018; 131: 868-75.
3. Macdonald RL, Schweizer TA. Spontaneous subarachnoid haemorrhage. Lancet. 2017; 389: 655-66.
4. Plata-Bello J, Modrono C, Acosta-Lopez S, Perez-Martin Y, Marcano F, Garcia-Marin V, et al. Subarachnoid hemorrhage and visuospatial and visuoperceptive impairment: disruption of the mirror neuron system. Brain Imaging Behav. 2017; 11: 1538-47.
5. Suzuki H, Nakano F. To Improve Translational Research in Subarachnoid Hemorrhage. Transl Stroke Res. 2018; 9: 1-3.
6. Fujii M, Yan J, Rolland WB, Soejima Y, Caner B, Zhang JH. Early brain injury, an evolving frontier in subarachnoid hemorrhage research. Transl Stroke Res. 2013; 4: 432-46.
7. Zhang H, He X, Wang Y, Sun X, Zhu L, Lei C, et al. Neuritin attenuates early brain injury in rats after experimental subarachnoid hemorrhage. Int J Neurosci. 2017; 127: 1087-95.
8. Lublinsky S, Major S, Kola V, Horst V, Santos E, Platz J, et al. Early blood-brain barrier dysfunction predicts neurological outcome following aneurysmal subarachnoid hemorrhage. EBioMedicine. 2019; 43: 460-72.
9. Ostrowski RP, Colohan AR, Zhang JH. Molecular mechanisms of early brain injury after subarachnoid hemorrhage. Neurol Res. 2006; 28: 399-414.
10. Chang D, Liu J, Bilinski K, Xu L, Steiner GZ, Seto SW, et al. Herbal Medicine for the Treatment of Vascular Dementia: An Overview of Scientific Evidence. Evid Based Complement Alternat Med. 2016; 2016: 7293626.
11. Ferreira A, Rodrigues M, Fortuna A, Falcão A, Alves G. Huperzine A from Huperzia serrata: a review of its sources, chemistry, pharmacology and toxicology. Phytochemistry Reviews. 2016; 15: 51-85.
12. Hao Z, Liu M, Liu Z, Lv D. Huperzine A for vascular dementia. Cochrane Database Syst Rev. 2009: CD007365.
13. Xing SH, Zhu CX, Zhang R, An L. Huperzine a in the treatment of Alzheimer's disease and vascular dementia: a meta-analysis. Evid Based Complement Alternat Med. 2014; 2014: 363985.
14. Yang G, Wang Y, Tian J, Liu JP. Huperzine A for Alzheimer's disease: a systematic review and meta-analysis of randomized clinical trials. PLoS One. 2013; 8: e74916.
15. Yue J, Dong BR, Lin X, Yang M, Wu HM, Wu T. Huperzine A for mild cognitive impairment. Cochrane Database Syst Rev. 2012; 12: CD008827.
16. Yu P, Dong WP, Tang YB, Chen HZ, Cui YY, Bian XL. Huperzine A lowers intraocular pressure via the M3 mAChR and provides retinal neuroprotection via the M1 mAChR: a promising agent for the treatment of glaucoma. Ann Transl Med. 2021; 9: 332.
17. Zhou J, Tang XC. Huperzine A attenuates apoptosis and mitochondria-dependent caspase-3 in rat cortical neurons. FEBS Lett. 2002; 526: 21-5.
18. Xiao XQ, Zhang HY, Tang XC. Huperzine A attenuates amyloid beta-peptide fragment 25-35-induced apoptosis in rat cortical neurons via inhibiting reactive oxygen species formation and caspase-3 activation. J Neurosci Res. 2002; 67: 30-6.
19. Wang Y, Wei Y, Oguntayo S, Doctor BP, Nambiar MP. A combination of [+] and [-]-Huperzine A improves protection against soman toxicity compared to [+]-Huperzine A in guinea pigs. Chem Biol Interact. 2013; 203: 120-4.
20. Ruan Q, Hu X, Ao H, Ma H, Gao Z, Liu F, et al. The neurovascular protective effects of huperzine A on D-galactose-induced inflammatory damage in the rat hippocampus. Gerontology. 2014; 60: 424-39.
21. Zhang XS, Wu Q, Wu LY, Ye ZN, Jiang TW, Li W, et al. Sirtuin 1 activation protects against early brain injury after experimental subarachnoid hemorrhage in rats. Cell Death Dis. 2016; 7: e2416.
22. Zhu Q, Enkhjargal B, Huang L, Zhang T, Sun C, Xie Z, et al. Aggf1 attenuates neuroinflammation and BBB disruption via PI3K/Akt/NF-kappaB pathway after subarachnoid hemorrhage in rats. J Neuroinflammation. 2018; 15: 178.
23. Yu LM, Zhang WH, Han XX, Li YY, Lu Y, Pan J, et al. Hypoxia-Induced ROS Contribute to Myoblast Pyroptosis during Obstructive Sleep Apnea via the NF-kappaB/HIF-1alpha Signaling Pathway. Oxid Med Cell Longev. 2019; 2019: 4596368.
24. Zhang Y, Yin K, Wang D, Wang Y, Lu H, Zhao H, et al. Polystyrene microplastics-induced cardiotoxicity in chickens via the ROS-driven NF-kappaB-NLRP3-GSDMD and AMPKPGC-1alpha axes. Sci Total Environ. 2022; 840: 156727.
25. Mo J, Enkhjargal B, Travis ZD, Zhou K, Wu P, Zhang G, et al. AVE 0991 attenuates oxidative stress and neuronal apoptosis via Mas/PKA/CREB/UCP-2 pathway after subarachnoid hemorrhage in rats. Redox Biol. 2019; 20: 75-86.
26. Zhang Y, Yang X, Ge X, Zhang F. Puerarin attenuates neurological deficits via Bcl-2/Bax/cleaved caspase-3 and Sirt3/SOD2 apoptotic pathways in subarachnoid hemorrhage mice. Biomed Pharmacother. 2019; 109: 726-33.
27. McLarnon JG. A Leaky Blood-Brain Barrier to Fibrinogen Contributes to Oxidative Damage in Alzheimer's Disease. Antioxidants (Basel). 2021; 11.
28. Qin W, Li J, Zhu R, Gao S, Fan J, Xia M, et al. Melatonin protects blood-brain barrier integrity and permeability by inhibiting matrix metalloproteinase-9 via the NOTCH3/NF-kappaB pathway. Aging (Albany NY). 2019; 11: 11391-415.
29. Wu X, Zhang H, Qi W, Zhang Y, Li J, Li Z, et al. Nicotine promotes atherosclerosis via ROS-NLRP3-mediated endothelial cell pyroptosis. Cell Death Dis. 2018; 9: 171.
30. Wang Y, Guan X, Gao CL, Ruan W, Zhao S, Kai G, et al. Medioresinol as a novel PGC-1alpha activator prevents pyroptosis of endothelial cells in ischemic stroke through PPARalpha-GOT1 axis. Pharmacol Res. 2021; 169: 105640.
31. Sul OJ, Ra SW. Quercetin Prevents LPS-Induced Oxidative Stress and Inflammation by Modulating NOX2/ROS/NF-kB in Lung Epithelial Cells. Molecules. 2021; 26.
32. Wang HY, Wu M, Diao JL, Li JB, Sun YX, Xiao XQ. Huperzine A ameliorates obesityrelated cognitive performance impairments involving neuronal insulin signaling pathway in mice. Acta Pharmacol Sin. 2020; 41: 145-53.
33. Damar U, Gersner R, Johnstone JT, Schachter S, Rotenberg A. Huperzine A as a neuroprotective and antiepileptic drug: a review of preclinical research. Expert Rev Neurother. 2016; 16: 671-80.
34. Mei Z, Zheng P, Tan X, Wang Y, Situ B. Huperzine A alleviates neuroinflammation, oxidative stress and improves cognitive function after repetitive traumatic brain injury. Metab Brain Dis. 2017; 32: 1861-9.
35. Okada T, Kawakita F, Nishikawa H, Nakano F, Liu L, Suzuki H. Selective Toll-Like Receptor 4 Antagonists Prevent Acute Blood-Brain Barrier Disruption After Subarachnoid Hemorrhage in Mice. Mol Neurobiol. 2019; 56: 976-85.
36. Okada T, Enkhjargal B, Travis ZD, Ocak U, Tang J, Suzuki H, et al. FGF-2 Attenuates Neuronal Apoptosis via FGFR3/PI3k/Akt Signaling Pathway After Subarachnoid Hemorrhage. Mol Neurobiol. 2019; 56: 8203-19.
37. Sabri M, Lass E, Macdonald RL. Early brain injury: a common mechanism in subarachnoid hemorrhage and global cerebral ischemia. Stroke Res Treat. 2013; 2013:394036.
38. Suzuki H. What is early brain injury? Transl Stroke Res. 2015; 6: 1-3.39. Sabri M, Ai J, Lass E, D'Abbondanza J, Macdonald RL. Genetic elimination of eNOS reduces secondary complications of experimental subarachnoid hemorrhage. J Cereb Blood Flow Metab. 2013; 33: 1008-14.
40. Daneman R, Prat A. The blood-brain barrier. Cold Spring Harb Perspect Biol. 2015; 7: a020412.
41. Huang L, Chen Y, Liu R, Li B, Fei X, Li X, et al. P-Glycoprotein Aggravates Blood Brain Barrier Dysfunction in Experimental Ischemic Stroke by Inhibiting Endothelial Autophagy. Aging Dis. 2022; 13: 1546-61.
42. Heithoff BP, George KK, Phares AN, Zuidhoek IA, Munoz-Ballester C, Robel S. Astrocytes are necessary for blood-brain barrier maintenance in the adult mouse brain. Glia. 2021; 69: 436-72.
43. Zhang S, An Q, Wang T, Gao S, Zhou G. Autophagy- and MMP-2/9-mediated Reduction and Redistribution of ZO-1 Contribute to Hyperglycemia-increased Blood-Brain Barrier Permeability During Early Reperfusion in Stroke. Neuroscience. 2018; 377: 126-37.
44. Xu P, Tao C, Zhu Y, Wang G, Kong L, Li W, et al. TAK1 mediates neuronal pyroptosis in early brain injury after subarachnoid hemorrhage. J Neuroinflammation. 2021; 18: 188.
45. Xu P, Hong Y, Xie Y, Yuan K, Li J, Sun R, et al. TREM-1 Exacerbates Neuroinflammatory Injury via NLRP3 Inflammasome-Mediated Pyroptosis in Experimental Subarachnoid Hemorrhage. Transl Stroke Res. 2021; 12: 643-59.
46. Liu L, Wang N, Kalionis B, Xia S, He Q. HMGB1 plays an important role in pyroptosis induced blood brain barrier breakdown in diabetes-associated cognitive decline. J Neuroimmunol. 2022; 362: 577763.
47. Bellut M, Papp L, Bieber M, Kraft P, Stoll G, Schuhmann MK. NLPR3 inflammasome inhibition alleviates hypoxic endothelial cell death in vitro and protects blood-brain barrier integrity in murine stroke. Cell Death Dis. 2021; 13: 20.
48. Liang Y, Song P, Chen W, Xie X, Luo R, Su J, et al. Inhibition of Caspase-1 Ameliorates Ischemia-Associated Blood-Brain Barrier Dysfunction and Integrity by Suppressing Pyroptosis Activation. Front Cell Neurosci. 2020; 14: 540669.
49. Matz PG, Copin JC, Chan PH. Cell death after exposure to subarachnoid hemolysate correlates inversely with expression of CuZn-superoxide dismutase. Stroke. 2000; 31:2450-9.
50. Marzatico F, Gaetani P, Cafe C, Spanu G, Rodriguez y Baena R. Antioxidant enzymatic activities after experimental subarachnoid hemorrhage in rats. Acta Neurol Scand. 1993; 87: 62-6.
51. Zheng D, Liu J, Piao H, Zhu Z, Wei R, Liu K. ROS-triggered endothelial cell death mechanisms: Focus on pyroptosis, parthanatos, and ferroptosis. Front Immunol. 2022; 13: 1039241.
52. Xiao XQ, Wang R, Han YF, Tang XC. Protective effects of huperzine A on betaamyloid(25-35) induced oxidative injury in rat pheochromocytoma cells. Neurosci Lett. 2000; 286: 155-8.
53. Tao LX, Huang XT, Chen YT, Tang XC, Zhang HY. Acetylcholinesterase-independent protective effects of huperzine A against iron overload-induced oxidative damage and aberrant iron metabolism signaling in rat cortical neurons. Acta Pharmacol Sin. 2016; 37: 1391-400.
54. Xu Z, Wang Y. Huperzine A attenuates hepatic ischemia reperfusion injury via antioxidative and anti-apoptotic pathways. Mol Med Rep. 2014; 10: 701-6.
55. Chen J, Xuan Y, Chen Y, Wu T, Chen L, Guan H, et al. Netrin-1 alleviates subarachnoid haemorrhage-induced brain injury via the PPARgamma/NF-KB signalling pathway. J Cell Mol Med. 2019; 23: 2256-62.
56. Kolgazi M, Uslu U, Yuksel M, Velioglu-Ogunc A, Ercan F, Alican I. The role of cholinergic anti-inflammatory pathway in acetic acid-induced colonic inflammation in the rat. Chem Biol Interact. 2013; 205: 72-80.
57. Sui X, Gao C. Huperzine A ameliorates damage induced by acute myocardial infarction in rats through antioxidant, anti-apoptotic and anti-inflammatory mechanisms. Int J Mol Med. 2014; 33: 227-33.
声明:
1.本新闻旨在分享学术前沿动态,仅供医疗卫生专业人士基于学术目的参阅,非广告用途。
2.万邦德制药不对任何药品和/或适应症作推荐。
相关推荐